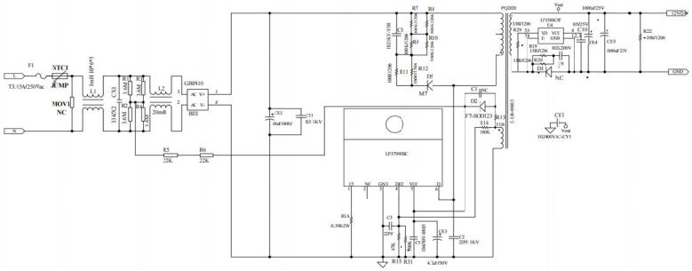
這是芯茂微推出的一套36W隔離電源完整解決方案,采用原邊反饋控制芯片LP3799FBC搭配同步整流芯片LP3588CSF,輸出12V/3A。方案特點是高效率、低待機功耗、外圍簡潔,適合適配器、充電器等應用。
LP3799FBC:原邊反饋PWM控制器,內置750V高壓MOSFET,采用PFM+PWM混合控制,支持CCM和DCM工作模式,待機功耗小于75mW。
LP3588CSF:高性能同步整流芯片,替代傳統肖特基二極管,大幅降低導通損耗,提升整體效率。

| 參數 | 規格 |
|---|---|
| 輸入電壓 | 90-264Vac |
| 輸出電壓/電流 | 12V/3A(36W) |
| 滿載效率 | 91.6%(230Vac) |
| 待機功耗 | <75mW |
| 穩壓精度 | ±3% |
| 輸出紋波 | <200mV |
| PCB尺寸 | 108mm×48mm |
方案采用典型反激拓撲:

交流輸入經過保險絲、EMI濾波、整流橋后得到高壓直流,通過變壓器原邊繞組連接到LP3799FBC的D腳。芯片控制MOSFET開關實現能量傳輸。變壓器輔助繞組給VCC供電,同時通過FB腳反饋輸出電壓信息。
次級側采用LP3588CSF同步整流,檢測變壓器退磁信號控制MOSFET導通,替代肖特基二極管整流。輸出端LC濾波后得到穩定12V。

采用PQ2620磁芯,PC44材質,6+6引腳結構:
| 繞組 | 線徑 | 匝數 | 繞制方式 |
|---|---|---|---|
| 初級N1 | 0.44mm×1 | 18T | 密繞 |
| 初級N2 | 0.19mm×3 | 7T | 均勻疏繞 |
| 屏蔽層 | 0.55mm×2 | 5T | 密繞 |
| 次級 | 0.55mm×2 | 5T | 密繞 |
| 輔助繞組 | 0.19mm×2 | 16T | 密繞 |
| VCC繞組 | 0.44mm×1 | 16T | 密繞 |
電感量:初級700μH(10kHz/1V),漏感<100μH。

| 輸入電壓 | 效率 |
|---|---|
| 90Vac | 88.3% |
| 110Vac | 90.2% |
| 220Vac | 91.6% |
| 264Vac | 91.2% |
平均效率91.6%,滿足六級能效要求。
輸出電壓過沖<1.5V,恢復時間<5ms,動態特性良好。
EMI測試:
高效率:同步整流+原邊反饋,滿載效率超91%
低成本:省去光耦、TL431、肖特基二極管
高可靠性:完善的保護機制,自動恢復設計
易過認證:內置抖頻技術,EMI特性優異
這套參考設計提供了完整的原理圖、PCB、變壓器規格和測試數據,可直接用于產品開發或作為類似功率設計的參考。